 |
| BS-9
Batterie Abschaltüberwachung |
 |
|
|
|
|
 |
|
|
 |
Projekt:
BS-9, eine Batterie Abschaltüberwachung |
|
|
 |
Kontakt:  |
| |
|
 |
Einleitende
Worte |
|
|
|
Der
kleine Bausatz BS-9 wurde von Sumner, WA1JOS aus dem Hause 'CW
Touch Keyer' entwickelt, um eine Gleichspannungsquelle von 6 Volt bis
13,5 Volt komplett vom Verbraucher zu trennen. Das macht den Bausatz interessant
für batteriebetriebene Geräte, die sich bei Batterieentleerung
nicht selbstständig abschalten. Ideal für 12 Volt QRP Transceiver
oder 9 Volt Geräte mit einem Strombedarf von 400 mA und kleiner. |
| |
|
 |
Technische
Daten |
|
|
|
| Batterie Eingangsbereich: |
6 Volt bis 13,5 Volt Gleichspannung |
|
|
| Maximaler Schaltstrom
am Ausgang: |
400 mA |
|
|
| Abschaltstrom: |
stromlos |
|
|
| Zeit bis zum Abschalten: |
ca. 10,5 Minuten [ohne Reset
Signal] |
|
|
| Reset Signal: |
Logisch 5 Volt |
|
Negatives
Eingangssignal [Lo] oder positives Eingangssignal [Hi]. Ein logisches Eingangssignal
setzt den Timer wieder auf weitere ca. 10,5 Minuten. |
|
|
| Manueller Reset: |
Füge einen Kurzhubtaster
zwischen X1 und +5 Volt [X2] des Spannungsreglerausgangs ein. |
|
|
| Letzte Minute Erinnerung: |
In der 9. Minute blinkt
die LED dreimal aller 10 Sekunden bis ein Resetimpuls kommt oder die automatische
Abschaltung erfolgt. |
|
|
| Niedrig Spannung Erkennung: |
Wenn die Batterie, ausgehend
von einer 9 Volt Batterie, unter 6,3 Volt abfällt, blinkt die LED
5 mal in der Minute. Schau dir auch die zweite Seite an, wo die Bemessung
des Spannungsteilers für andere Batteriespannungen beschrieben wird. |
|
|
| Konstantspannung
am 5 Volt Ausgang: |
Maximal 100 mA. Die Ausgangsspannung
ist an den 10,5 Minuten Timer gekoppelt. |
|
|
| Abmessungen: |
30 x 36 mm |
|
| |
|
 |
Schaltung |
|
|
|
 |
|
|
|
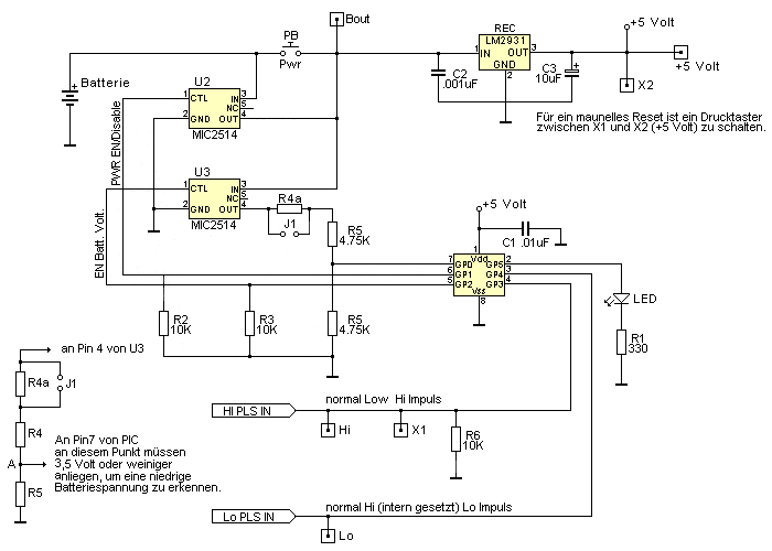
Wenn
der BS-9 erstmals durch kurzes Drücken des Ein-Tasters aktiviert wird,
leuchtet die LED für ca. 10 Sekunden. Das ist ein Zeichen dafür,
dass der BS9 aktiviert wurde. Wenn die LED wieder aus geht, beginnt ca.
5 Sekunden später das Monitoring und bei Unterspannungserkennung blinkt
die LED 5 mal. Blinkt die LED nach ca. 15 Sekunden nicht, so ist die Batteriespannung
über 6,3 Volt. |
|
|
|
 |
|
Der Spannungsteiler kann
für verschiedene Batteriespannungen demensioniert weden. Hier nur
3 Beispile für 6 Volt, 9 Volt und 12 Volt. Die Batteriespannung entscheidet
über den auszuwertetenSpannungsabfall. Am Punkt A sollte der Spannungsabfall
über 3,5 Volt bleiben. Beim Unterschreiten von 3,5 Volt wird die Unterspannungsanzeige
aktiviert.
| Für 6
Volt Batteriebetrieb spricht die Unterspannung bei 5,7 Volt an. |
| J1 |
 |
offen |
|
R4a |
 |
330 Ω |
|
R4 |
 |
2,7 KΩ |
|
R5 |
 |
4,75 KΩ |
| Für 9
Volt Batteriebetrieb spricht die Unterspannung bei 6,3 Volt an. |
| J1 |
 |
gebrückt |
|
R4a |
 |
kein Bedarf |
|
R4 |
 |
4,75 KΩ |
|
R5 |
 |
4,75 KΩ |
| Für 12
Volt Batteriebetrieb spricht die Unterspannung bei 11,6 Volt an. |
| J1 |
 |
offen |
|
R4a |
 |
680 Ω |
|
R4 |
 |
10 KΩ |
|
R5 |
 |
4,75 KΩ |
|
|
| |
|
 |
Platinenlayout |
|
|
|
 |
|
|
|
Das
Platinenlayout ist sehr übersichtlich. Der Beschriftungs-Siebdruck
gibt die Orientierung der Bauteile und externen Anschlüsse. |
| |
|
 |
Applikationsbeispiel
für den Einsatz bei höheren Schaltleistungen als 400 mA |
|
|
|
 |
|
|
|
Das
Applikationsbeispiel zeigt den Anschluß eines verbrauchers, der mehr
als 400 mA Strom zieht. Mit einem externen Relais, das über den 5
Volt Anschluß des Spannungsreglers versorgt wird, kein Problem. |
| |
|
 |
MIC2514 |
|
|
|
Der MIC2514
ist ein integrierter Hochleistungsschalter der aus einem TTL kompaktiblen
Eingang und einem gesicherten P-Kanal MOSFET besteht. Er kann Spannungen
von 3 bis 13,5 Volt bei einem Strom von kontinuierlichen 0,4 A direkt schalten.
Es geht auch etwas mehr. Im folgenden das Blockschaltbild. |
|
|
|
 |
| |
|
 |
Fertig
bestückte Platine> |
|
|
|
Platine
und Bauteile im Überblick. Die LED wird an der Frontplatte
des Gerätes platziert und mit dünnem Litzendraht mit der Platine
verbunden. Der Resettaster kann an der Rückseite des Gerätes
angebracht werden. |
|
|
|
 |
|
|
|
Die
Platine ist mit SMD Bauteilen bestückt. Es sind nur noch die externen
Anschlüsse, wie Drucktaster, LED, etc. anzuschließen. Siehe
dazu mittleres Foto. |
|
|
|
 |
|
|
|
 |
|
|
|
 |
|
|
|
Hier die deutsche
Übersetzung der Baumappe BS-9 als PDF-File mit ein paar individuellen
Anmerkungen. |
|
 |