FT817 DC Schutzschaltung zurück

 

DC Schutzschaltung FT817

 

Projekt: FT817 DC Schutzschaltung
Kontakt: DL2LTO
 
Einleitende Worte

 

Axel, DF2UZ beschrieb in einem QRP-Report diese Schutzschaltung, speziell für den FT817. Diese möchte ich hier vorstellen.
Der FT817 erreicht bereits bei ca. 9,6 Volt seine nominelle Ausgangsleistung von 5 Watt. Eine höhere Versorgungsspannung steigert die Ausgangsleistung kaum noch, aber die Verlustleistung! Da der ein oder andere FT817 bei einer zu hohen Betriebsspannung ins 'Schwitzen' kommt, sind 9,8 bis 10 Volt ein guter Kompromiss. 
Die hier vorgestellte Schaltung schützt bei externer Stromversorgung den QRP Transceiver vor Unter- und Überspannung. Gleichzeitig versorgt die Schaltung den Transceiver mit einer konstanten und definierten Spannung, unabhängig von der externen Eingangsspannung.
Wenn aus einem 12 Volt Akku gespeist wird, verbrät der Spannungsregler die Differenz in Wärme, schlechter Wirkungsgrad. Aber bei QRP hält sich das noch in Grenzen.
Die gesamte Schaltung ist leicht mit minimaler Außenbeschaltung auf einer Lochrasterplatine aufzubauen.
 
Schaltung und Bauteile der Schutzschaltung

 

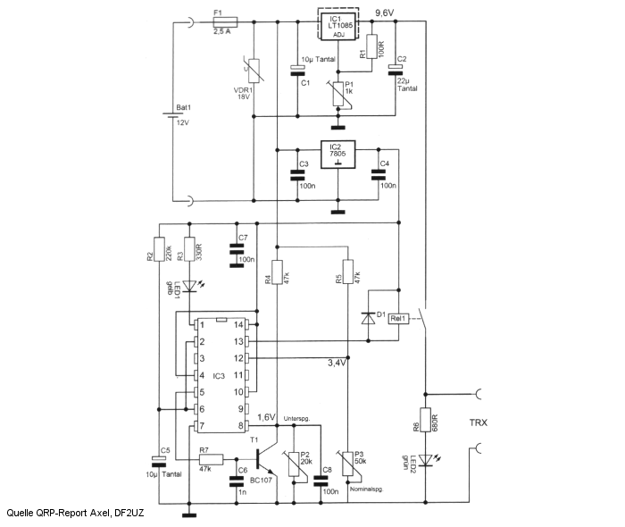
Die Schaltung im Überblick.

 

Schaltung FT817 DC Schutz

 

Vorschlag für ein Layout auf Lochrasterplatine.

 

Lochrasterplatine Vorderseite Lochrasterplatine von der Bestückungsseite aus gesehen.
Details siehe Großbild.
Lochrasterplatine Rückseite Lochrasterplatine als Durchsicht auf die Lötseite, keine Spiegelung. Wichtig sind die Leiterbahnunterbrechungen.
Datails hier im Großbild.
 
Schaltung

 

Die vom Netzteil oder der Batterie bereitgestellte Betriebsspannung wird mit IC2 einem 7805 stabilisiert. Die 5 Volt sind für die Versorgung des IC3 einem NE556 bestimmt. Dieser Timer schaltet die Versorgungsspannung zum TRX über das Relais verzögert ein. Gleichzeitig überwacht er die von der externen Spannungsquelle gelieferte Betriebsspannung. Der Spannungsregler LT1085 stabilisiert die Betriebsspannung auf ca. 9,8-10 Volt und ist mit P1 einzustellen.
Ein Timer im 556 schaltet die 9,8-10 Volt erst nach einer Verzögerung von ca. 2 Sekunden zu, was durch die gelbe LED signalisiert wird. Der andere Timer im 556 wird vom ersten Timer über den BC107 freigegeben und vergleicht, ob die Schaltschwellen von 11 bzw. 12 Volt erreicht sind.
Liegt die externe Spannung bereits beim Einschalten unter 12 Volt, so zieht das Relais nicht an. Sinkt die externe Spannung bei Betrieb oder Ausschalten unter 11 Volt trennt das Relais die TRX Spannung vom FT817. Die anliegene Versorgungsspannung wird durch die grüne LED angezeigt.
 
Abgleich der Schaltung

 

Es ist ganz einfach. Gebraucht wird ein Multimeter, Schraubendreher und ein variabel einstellbares Netzteil.
Zuerst die Ausgangsspannung auf ca. 9,8-10 Volt einstellen. Das macht man mit dem Trimmer P1 des LT1085. Das ist die Spannung die den FT817 versorgt.
Eine Spannung von genau 11 Volt einstellen und auf den Eingang externe Spannungsversorgung geben. Noch keinen Verbraucher anschließen. Nun wird mit Trimmer P2 eine Spannung von ca. 1,8 Volt an Pin 8 und mit P3 eine Spannung von ca. 3,6 Volt an Pin 12 voreingestellt. Damit sollte das Relais bereits 'klappern'.
Spannung vom externen Eingang unterbrechen und Netzteil auf 11 Volt einstellen. Spannung wieder zuführen. Nach ca. 2 Sekunden sollte die gelbe LED1 und dann die grüne LED2 leuchten und das Relais anziehen. An Trimmer P2 drehen, bis LED2 aus geht und das Relais abfällt. Mit den 11 Volt wurde so die Unterspannungsabschaltschwelle eingestellt.
Nun wieder die Schaltung vom Netzteil trennen. Trimmer P3 so zurückdrehen, dass beim Zuschalten von ca. 12,3 Volt die grüne LED2 erloschen ist. Nur LED1 leuchtet. Netzteil nicht ausschalten aber auf genau 12 Volt zurückstellen. Nun am Trimmer P3 leicht drehen, bis die grüne LED2 zugeschaltet wird und das Relais anzieht. Fertig.
Probier es einfach aus. Wenn du es mehrmals durchsimuliert hast du die Schaltung verstanden, Hi.
DF2UZ beschreibt die Endkontrolle etwa wie folgt.
Bei Spannungen von 12 Volt und mehr leuchten LED1. Nach 2 Sekunden leuchtet LED2 und das Relais zieht an. Die Spannung von 9,8 Volt wird an den TRX durchgeschaltet. Das sollte der Normalbetrieb sein.
Sinkt nun die Spannung unter 11 Volt, verlischt LED2 und das Relais fällt wieder ab und die 9,8-10 Volt wird vom TRX  abgeschaltet.
Sollte die Batteriespannung bereits beim Einschalten unter 12 Volt liegen, so leuchtet nur die gelbe LED1. Die TRX Spannungsversorgung bleibt aus.
 
Details der Konstruktion

 

Eine Leiterplatte zu entwerfen war viel zu aufwendig. Ich habe die Schaltung auf einer Rasterplatine von 50x50mm bestückt. Der gesamte Schutzschaltung mit Schalter, Buchsen und LED fand in einem Gehäuse von 70x55x28mm Platz. Der LT1085 wurde auf einem Kühlblech auf der Lötseite der Platine platziert. Achtung, isoliert mit Glimmerscheibe montieren!

 

Lochrasterplatine bestückt

 

Hier die Draufsicht der fertigen Schutzschaltung. Links die beiden Buchsen für die externe Spannungsversorgung, Batterei oder Netzteil. Dann der Schalter zur Unterbrechung der externen Versorgung, ein Luxus. Rechts eine Buchse für die Betriebsspannung von ca. 9,8-10 Volt für den TRX.

 

Fertig montiete Schutzschaltung

 

Fertige Schutzschaltung für den FT817 im Gehäuse. Links die beiden Kontroll LEDs. Gelb signaliisert Trigger 1 an und grün leuchtet bei TRX Betriebsspannung durchgeschaltet.

 

Komplette Behausung

 

Hier noch ein paar Details. Links die beiden Bananenbuchsen für die externe Spannungsversorgung, Batterie oder Netzteil und rechts der Anschluß mit den 10 Volt für den FT817.

 

noch ein paar Details
TOP