 |
| Keyer
K10+ nach K1EL |
 |
|
|
|
|
 |
|
|
 |
Projekt:
K10+ Keyer |
|
|
 |
Kontakt:  |
| |
|
 |
Einleitende
Worte |
|
|
|
Der
K10+ ist ein Einchip Keyer mit vielen weiteren Funktionen. Er ist leicht
mit minimaler Außenbeschaltung auf einer Lochrasterplatine aufzubauen.
Der Keyer läßt sich durch eine Vielzahl von Befehlen per Morsecode
steuern.
Steve,
K1EL hat den Chip programmiert. Interessenten können ganz problemlos
den fertigen Chip bei Steve anfordern. |
| |
|
 |
Schaltung
und Bauteile des K10+ Keyers |
|
|
|
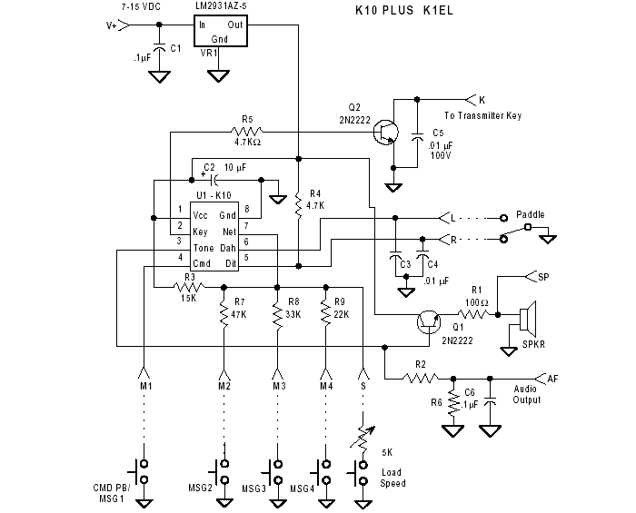
Die Schaltung
im Überblick. |
|
|
|
 |
|
|
|
Vorschlag
für ein Layout auf Lochrasterplatine. |
|
|
|
 |
Lochrasterplatine
von der Bestückungsseite aus gesehen. Details siehe Großbild. |
 |
Lochrasterplatine
von der Lötseite. Wichtig sind die Leiterbahnunterbrechungen. Datails hier im Großbild. |
|
|
|
|
Zuerst
die Drahtbrücken löten. Gefolgt von der IC Fassung, dann die
Widerstände und Kondensatoren. Zuletzt die beiden Transistoren und
den Spannungsstabilisator. Den IC nocht NICHT in die Fassung stecken! Nach
einer Sichtkontrolle eine Spannung von ca. 7 bis 8 Volt an den Eingang
klemmen und zwischen Pin 1 und 8 sollten 5 Volt zu messen sein. |
|
|
|
Hier die
Bauelementeübersicht. Mehr werden nicht benötigt, um den Keyer
aufzubauen. Es sind 7 Widerstände, 6 Kondensatoren, 2 Transistoren,
1 Spannungsstabilisator und der programmierte Chip. |
|
|
|
 |
| |
|
 |
Details
der Konstruktion |
|
|
|
Eine Leiterplatte
zu entwerfen ist viel zu aufwendig. Steve hat in seinem Manuel ein Layout
zur Nachahmung veröffentlicht. Ich habe den Keyer auf einer Rasterplatine
von 45x30mm bestückt. Der ganze Keyer mit Batterie, Tasten, Poti und
Buchsen fand in einem Gehäuse von 100x70x25mm Platz. |
|
|
|
 |
|
|
|
Hier die
Draufsicht der Platine mit dem Poti und den Tastern. |
|
|
|
 |
|
|
|
Fertig
bestückte Keyerleiterplatte im Lochrasterformat. |
|
|
|
 |
|
|
|
Grundplatine
mit Poti und Taster. Im Huckepack die Keyerplatine. Der programmierte Chip
wird erst nach kompletter Verdrahtung in die Fassung gesteckt. Grund ist
die Elektro Statische Entladung [Electrostatic Discharge] oder kurz ESD.
ESD ist ein durch große Potenzialdifferenz in einem elektrisch isolierenden
Material entstehender Funke oder Durchschlag, der einen sehr kurzen hohen
elektrischen Stromimpuls verursacht. Die Potentialdifferenz entsteht meist
durch Reibungselektrizität. Es sind besondere Sicherheitsmaßnahmen
gegen elektrostatische Aufladung erforderlich. |
|
|
|
 |
|
|
|
Mal unter
den Deckel geschaut. Die untere Halbschale hat zwei Lochrasterplatinen
im Huckepack. Auf der oberen Platine sind das Poti, die Trucktaster und
der Lautsprecher befestigt. Darunter die Keyerelektronik. Auf dem Halbschalenboden
wurde noch eine interne Spannungsversorgung, 3V CR2032, untergebracht. |
|
|
|
 |
|
|
|
Fertiger
Keyer in der Draufsicht mit Frontseite und Rückseite. Auf der Rückseite
die Buchsen für externe Spannungsversorgung, Keyermechanik(Punkt-
Strichinput) und TX-Tastausgang. |
|
|
|
 |
|
|
|
 |
| |
|
 |
Manual
und Befehlsliste des K12 in deutscher Übersetzung |
|
|
|
|
|
|
|
 |
Hier die deutsche
Übersetzung des K12 mit allen Befehlen als PDF-File mit ein paar
individuellen Anmerkungen. Ich betreibe den K-PCB mit dem Chipsatz K12.
Die Befehlsauflistung ist mit kleinen Abweichungen auch auf den K10+ anzuwenden. |
|
|
|
|
 |