|
|||||||||||||||||||||||||||||||||||||||||||||||||||||||||||||||||||||||||||||||||||||||||||
|
|||||||||||||||||||||||||||||||||||||||||||||||||||||||||||||||||||||||||||||||||||||||||||
![]() |
|||||||||||||||||||||||||||||||||||||||||||||||||||||||||||||||||||||||||||||||||||||||||||
|
|||||||||||||||||||||||||||||||||||||||||||||||||||||||||||||||||||||||||||||||||||||||||||
| Projekt: K-PCB Keyer | |||||||||||||||||||||||||||||||||||||||||||||||||||||||||||||||||||||||||||||||||||||||||||
| Kontakt: |
|||||||||||||||||||||||||||||||||||||||||||||||||||||||||||||||||||||||||||||||||||||||||||
| Einleitende Worte | |||||||||||||||||||||||||||||||||||||||||||||||||||||||||||||||||||||||||||||||||||||||||||
|
|||||||||||||||||||||||||||||||||||||||||||||||||||||||||||||||||||||||||||||||||||||||||||
| Steve,
K1EL hatte viele Anfragen bekommen, einen kleinen Keyer Bausatz zu entwickeln,
der in jeden QRP-Transceiver passt oder in ein kleines separates Gehäuse
eingebaut werden kann. Daraufhin änderte er die ursprüngliche
K-Platine. Der neue Bausatz ist von sehr guter Qualität und lässt
sich einfach löten. Der K-PCB, Keyer-PCBoard, arbeitet
entweder mit dem K10+ oder K12 Keyerchip. Auf der Platine ist ein Lautsprecheranschluß,
ein Tasterinterface für vier Nachrichtenspeicher, ein Spannungsregler
und ein offener Kollektorausgang. Der Bausatz beinhaltet die Platine, alle
Bauteile und den wählbaren Keyerchip. Der K-PCB, Keyer-PCBoard, ist ein Einchip Keyer mit vielen weiteren Funktionen. Er ist auch leicht mit minimaler Außenbeschaltung auf einer Lochrasterplatine aufzubauen. Der Keyer läßt sich durch eine Vielzahl von Befehlen per Morsecode steuern. |
|||||||||||||||||||||||||||||||||||||||||||||||||||||||||||||||||||||||||||||||||||||||||||
| Schaltung und Bauteile des K-PCB Keyers | |||||||||||||||||||||||||||||||||||||||||||||||||||||||||||||||||||||||||||||||||||||||||||
|
|||||||||||||||||||||||||||||||||||||||||||||||||||||||||||||||||||||||||||||||||||||||||||
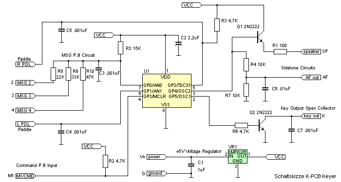
| Die Schaltung im Überblick. | |||||||||||||||||||||||||||||||||||||||||||||||||||||||||||||||||||||||||||||||||||||||||||
|
|||||||||||||||||||||||||||||||||||||||||||||||||||||||||||||||||||||||||||||||||||||||||||
![]() |
|||||||||||||||||||||||||||||||||||||||||||||||||||||||||||||||||||||||||||||||||||||||||||
|
|||||||||||||||||||||||||||||||||||||||||||||||||||||||||||||||||||||||||||||||||||||||||||
MERKMALE
|
|||||||||||||||||||||||||||||||||||||||||||||||||||||||||||||||||||||||||||||||||||||||||||
| Details der Konstruktion | |||||||||||||||||||||||||||||||||||||||||||||||||||||||||||||||||||||||||||||||||||||||||||
|
|||||||||||||||||||||||||||||||||||||||||||||||||||||||||||||||||||||||||||||||||||||||||||
| Layout
der Keyerplatine. Der Abblockkondensator C7 wurde in diesem Layout kurzgeschloosen,
was vernachlässigbar ist. Ich habe eine einfache Lösung aufgezeigt,
wie C7 zu seiner Funktionalität gelangt. An der roten Markierung den
Leiterzug trennen und mit einem Stück isolierten Draht von C7 nach
K jumpern.
Dieser kleine Lapsus ist in einem neueren Platinenlayout sicher behoben. |
|||||||||||||||||||||||||||||||||||||||||||||||||||||||||||||||||||||||||||||||||||||||||||
|
|||||||||||||||||||||||||||||||||||||||||||||||||||||||||||||||||||||||||||||||||||||||||||
![]() |
|||||||||||||||||||||||||||||||||||||||||||||||||||||||||||||||||||||||||||||||||||||||||||
|
|||||||||||||||||||||||||||||||||||||||||||||||||||||||||||||||||||||||||||||||||||||||||||
| Fertig
bestückte Keyerplatine. Gut zu erkennen ist die Frontseite mit den
vier Drucktastern. Von links nach rechts.
CMD-MSG1, MSG2, MSG3 und MSG4. Das ganze wurde so konstruiert, dass es hinter die Frontplatte eines Transeivers angebracht werden kann. Man spart sich damit viel Platz und umgeht die Fummelarbeit bei der Anbringung der Drucktaster. Angedacht ist das für einen SST-40. Da geht es auf der originalen Frontplatte ja sehr eng zu. |
|||||||||||||||||||||||||||||||||||||||||||||||||||||||||||||||||||||||||||||||||||||||||||
|
|||||||||||||||||||||||||||||||||||||||||||||||||||||||||||||||||||||||||||||||||||||||||||
![]() |
|||||||||||||||||||||||||||||||||||||||||||||||||||||||||||||||||||||||||||||||||||||||||||
|
|||||||||||||||||||||||||||||||||||||||||||||||||||||||||||||||||||||||||||||||||||||||||||
| Nochmal fertig bestückte Platine. Die Verdrahtung der vier Drucktaster ist dem Bild zu entnehmen. Es ist nur eine von vielen Möglichkeiten. | |||||||||||||||||||||||||||||||||||||||||||||||||||||||||||||||||||||||||||||||||||||||||||
|
|||||||||||||||||||||||||||||||||||||||||||||||||||||||||||||||||||||||||||||||||||||||||||
![]() |
|||||||||||||||||||||||||||||||||||||||||||||||||||||||||||||||||||||||||||||||||||||||||||
|
|||||||||||||||||||||||||||||||||||||||||||||||||||||||||||||||||||||||||||||||||||||||||||
| Fertige Keyer Platine, Lötseite. Links unten ist die Korrektur für C7 gut zu sehen. Siehe auch den Hinweis im Platinenlayout. | |||||||||||||||||||||||||||||||||||||||||||||||||||||||||||||||||||||||||||||||||||||||||||
|
|||||||||||||||||||||||||||||||||||||||||||||||||||||||||||||||||||||||||||||||||||||||||||
![]() |
|||||||||||||||||||||||||||||||||||||||||||||||||||||||||||||||||||||||||||||||||||||||||||
| Manual und Befehlsliste in deutscher Übersetzung | |||||||||||||||||||||||||||||||||||||||||||||||||||||||||||||||||||||||||||||||||||||||||||
|
|||||||||||||||||||||||||||||||||||||||||||||||||||||||||||||||||||||||||||||||||||||||||||
| Hier die |
|||||||||||||||||||||||||||||||||||||||||||||||||||||||||||||||||||||||||||||||||||||||||||
|
|||||||||||||||||||||||||||||||||||||||||||||||||||||||||||||||||||||||||||||||||||||||||||
| Hier die |
|||||||||||||||||||||||||||||||||||||||||||||||||||||||||||||||||||||||||||||||||||||||||||