P4 Touch Paddle Keyer zurück

 

P4 Touch Paddle Keyer

 

Projekt: P4 Touch Paddle Keyer
Kontakt: 
 
Einleitende Worte

 

Viele Operator haben sich ein preiswertes Touch Paddle mit integriertem Keyer auf einer einzigen Platine gewünscht, so Sumner, WA1JOS. Darauf hin entstand diese einfach Platine, die nun als Bausatz vorliegt und beiCW TOUCH KEYER zu beziehen ist.
Der Ultra Lite Touch Paddle Keyer ist einfach und komfortabel zu bedienen.
Im Gegensatz zu Standard-Tasten oder Paddle, gibt es keine beweglichen Teile und keinen Metall-Metall-Kontakt, der störende Knackgeräusche verursacht.
Du kannst einen beliebigen Gegenstand aus Metall verwenden und damit dein eigenes Paddle Design kreieren.
Das Ultra Lite Touch Paddle sendet perfekt getimte Punkte und Striche mit verstellbarer Geschwindigkeit von 5 bis 50 WPM.
Keyer und Touch Paddle befinden sich auf einer Platine, die 53 mm x 31 mm groß ist. Der Prozessor verarbeitet 42 Keyerfunktionen und verbraucht bei 6 bis 13 Volt DC aus dem Akku weniger als 2mA Strom im Standby.
Telegrafie ohne Kraftaufwand.
Nur minimaler Druck auf die Paddle nötig
Keinerlei Klick-Klack Geräusche
Keine Mechanik, keine Kontakte
Kein Justieren
ideal für portabel Betrieb
Im Standby weniger als 2mA
Sensor Elektronik arbeitet nicht über den Hautwiderstand
Kein Gegengewicht erforderlich
Moderater Kostenaufwand
Betrieb von 5WPM bis 50 WPMDie Paddle werden durch kapazitive Sensoren abgefragt.
Mit einem state-of-the-art-Chip und zusammen mit speziell entwickelter Software, messen die beiden Chips die genaue Kapazität auf jedem Paddle, in Bezug auf ihre unmittelbare Umgebung und das Gerät kalibriert sich beim Einschalten jedes Mal selbst. Dies wirkt sich auf ein hohes Maß an Zuverlässigkeit der Touch Paddle mit konstanter Leistung aus. Die Paddle werden in ihrer Leistungen nicht von Trockenheit, Feuchtigkeit oder Schmutzbelag beeinflusst.
Die detaillierte deutscheBaubeschreibung P4 Touch Paddle Keyer und die deutscheBedienungsanleitung kann hier eingesehen werden.
Genaue Informationen zur Schaltung und weiterer Modelle erhälst du beiCW TOUCH KEYER.
 
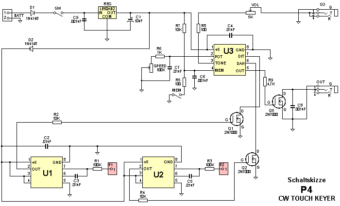
Schaltung

 

Schaltskizze, P4 CW TOUCH PADDLE KEYER ...

 

Die Schaltung weist keine Besonderheiten auf. U1 und U2 sind spezielle Schaltkreise. U3 ist der mit dem Programmcode gebrannte PIC. P1 und P2 sind die Paddlesensoren.
Noch eine Anmerkung zur Verbindung R1 und R3 mit den Touch Paddle. Die Leitung kann ungeschirmt sein, sollte aber eine 'gewisse' Länge nicht überschreiten. Ich habe festgestellt, dass die Kapazität der beiden Kondensatoren C3 und C5 Einfluß auf die 'Touchempfinglichkeit' haben. Man kann den Wert von 0.01 μF mal versuchsweise auf 0.02 μF erhöhen.
Gemerkt habe ich den Effekt, als ich alles in der Blechschachtel eingebaut hatte. Immer, wenn ich die Blechschachtel mit einer Hand oder Finger extra berührte, steigerte sich die Empfindlichkeit spürbar. Der Sensor ist ja Kapazitätsgetriggert. Mit einer Kapazitätserhöhung wird die Touchpaddleempfindlichkeit gesteigert. Der Maximalwert sollte aber 0.04 μF nicht übersteigen. Probieren ist angesagt.
 
Bestückte Platine

 

Bestückte Platine, Bestückungsseite ...

 

Bestückte Platine, Lötseite ...

 

Bei der Bestückung gibt es nichts weiter zu beachten. Es ist alles wichtige in der Baubeschreibung nachzulesen.
 
Hinweise zum Bau und Details zur Konstruktion

 

Ich bin von einer einfachen Bedienung mit Daumen und Zeigefinger ausgegangen. Bei den ersten Übungsversuchen war es Ergebnis katostrophal anzuhören. Kein CW Rhytmus, geschweige denn richtige CW Zeichen, alles verstümmelt, nicht Bandtauglich!
Ich musste wieder anfangen zu üben. Die Routine in der vertikalen Paddlebedienung war motorisch fest gespeichert. Das nennt man auch Anpassung. So peu à peu ging es dann vorwärts. Ich hatte mir alles VIEL einfacher vorgestellt. Die nächste Paddleanordnung wird wieder in 'traditioneller' Bauform realisiert.
Aber vielleicht gelingt dir dei 'Anpassung' besser.

 

'Designte' Touch Paddle ...

 

Über die Form der beiden Touch Paddle habe ich lange nachgedacht. Als die ALTOIDS Pastillendose als Gehäuse feststand, bin ich bei dieser Umsetzung geblieben. Es wird der Daumen und der Zeigefinger der rechten Hand nachmodeliert. Die beiden Kontaktflächen wurden auf einer Isolierplatte befestigt und diese dann auf den Deckel der Blechdose geklebt. Rechts sind die beiden herausgeführten Anschlüsse gut zu erkennen.
Sicher hätte ich es mir einfacher machen können aber mir hat es gefallen und im nachhinein hat es sich in der Praxis bestätigt.

 

Touch Paddle Keyer in der Blechdose ...

 

Der gesamte Touch Paddle Keyer in der Blechdose. Links das Poti zur 'mechanischen' Speedeinstellung. Der braune Pippel ist der MEM Modus Taster. Unten der Ein/Aus Schalter, daneben die Buchse für das Tastsignal zum TRX.

 

und so sieht es in der Blechdose aus ...

 

Ein Blick ins innere der Blechdose. Es geht schon sehr eng zu. Aber wenn die Blechdose zu ist, bleiben die Silikonkabel verborgen, Hi.

 

und so sieht es in der Blechdose aus ...

 

Der 'Doseninhalt' noch mal aus einer anderen Perspektive.
TOP