PicoKeyer-Plus zurück

 

PicoKeyer-Plus

 

Projekt: PicoKeyer-Plus
Kontakt: 
 
Einleitende Worte

 

Ich suchte einen PIC kontrollierten Keyer mit nur einem Taster zur Bedienung. Auch sollten es nur wenige Bauelemete sein. Gar nicht so einfach dachte ich. Aber ich habe eine Schaltung gefunden. Ich entschied mich für die Schaltung von Dale, N0XAS. Das ist der PicoKeyer-plus vonHamGadgets.
Der PicoKeyer-plus hat seinen eigenen Lautsprecher, einen Akku an Bord und die meisten Funktionen die ein High-End-Keyer bietet. Viele davon werde ich sowieso nicht nutzen.
Die Platine ist in sehr guter Qualität, die Bauteile sehr überschaulich, die Setups einprägsam und die Bedienung leicht zu lernen. Was will man mehr.
Die Bauteile wurden kontrolliert und der Lötkolben angeheizt. Das Bestücken machte richtig Spass. Nach ca. 30 Minuten war der Keyer fertig. Der PIC wurde eingesetzt, die Batterie angeschlossen und es ertönte ein freundliches '73' aus dem Speaker.
Die Menüfunktionen werden von einem einzigen Taster und dem Paddel gesteuert. Hält man den Taster gedrückt, so 'blättert der PIC' durch die Setup Menüfolge und ich werde durch den Morsecode immer informiert. Das Punkt- und Strich Paddel unterstützt die Menüausführung. Alles kinderleicht.
Der Bausatz ist hervorragend für den absoluten Anfänger gedacht.

 

YouTube zeigt eine Videosequenz zum PicoKeyer-Plus. Schau es dir an und du erfährst alles zum Keyer.
 
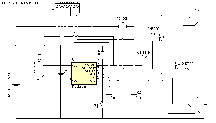
Schaltung

 

Schaltskizze

 

Drei Kondensatoren, ein Widerstand, zwei Transitoren, ein Poti, eine Batterie, der Taster und der PIC. Mehr wird nicht benötiigt, um in einer halben Stunde in CW qrv zu sein.

 

Eine Montageanleitung und die wichtige Anleitung zur Menüführung findest duPicoKeyer-Plus Manualhier.
 
Bauelementeüberblick

 

Bauteile im Überblick ...

 

Hier noch mal die wenigen Bauteile im Überblick. Habe ich zu viel versprochen?

 

Leiterplatine Bestückungs- und Lötseite. ...

 

Leiterplatine in der Bestückungs- und Lötseitenansicht.
 
Details

 

PicoKeyer-Plus, fertig aufgebaut ...

 

PicoKeyer-Plus im einsatzbereiten Zustand. Die Keyerplatine hat die Maße von 32 x 50mm und nach der Bestückung ist der Keyer ca. 22mm hoch. Gut zu erkennen die Batterie 'on Board'. Rechts unten der Taster und links oben das Geschwindigkeits-Poti. Links daneben der Speaker und der PIC.

 

PicoKeyer-Plus, fertig aufgebaut ...

 

PicoKeyer-Plus als fertig aufgebauter Keyer.
Der Klang des Speakers kann einfach beeinflusst werden, indem das Loch mit Tesafilm etc. überklebt wird. Halte einfach nur mal den Finger auf das Loch, um zu testen.

 

PicoKeyer-Plus, von der Lötseite gesehen ...

 

Blick auf die Lötseite, unspektakulär.

 

PicoKeyer-Plus im Einsatz

 

Keyer mit Mini-Paddel im Einsatz.

 

PicoKeyer-Plus als separates Gerät

 

Platz findet der fertige Keyer in einemSchubert Weißblechgehäuse 37x 55 x 30mm. Es ideal für einen eingenständigen Keyeraufbau geschaffen.

 

PicoKeyer-Plus in der 'Schachtel'

 

Blick ins Innenleben der kleinen 'Schachtel'.

 

PicoKeyer-Plus in der 'Schachtel'

 

Das Blechgehäuse darf nicht vollständig verlötet werden. Ein Batteriewechsel muss möglich sein. Nur die 4 Ecken zart verlöten, so dass man die eine Rahmenseite ohne Beschädigung einfach lösen kann.
TOP