P5 Touch Paddle Keyer zurück

 

P5 Touch Paddle Keyer

 

Projekt: P5 Touch Paddle Keyer
Kontakt: DL2LTO
 
Einleitende Worte

 

Der P5 Touch Paddle Keyer ist einfach und komfortabel zu bedienen.
Im Gegensatz zu Standard-Tasten oder Paddle, gibt es keine beweglichen Teile und keinen Metall-Metall-Kontakt, der störende Knackgeräusche verursacht.
Du kannst einen beliebigen Gegenstand aus Metall verwenden und damit dein eigenes Paddle Design kreieren.
Das Ultra Lite Touch Paddle sendet perfekt getimte Punkte und Striche mit verstellbarer Geschwindigkeit von 5 bis 50 WPM.
Keyer und Touch Paddle befinden sich auf einer Platine, die 53 mm x 31 mm groß ist. Der Prozessor verarbeitet 42 Keyerfunktionen und verbraucht bei 6 bis 13 Volt DC aus dem Akku weniger als 2mA Strom im Standby.
Telegrafie ohne Kraftaufwand.
Nur minimaler Druck auf die Paddle nötig
Keinerlei Klick-Klack Geräusche
Keine Mechanik, keine Kontakte
Kein Justieren
ideal für portabel Betrieb
Im Standby weniger als 2mA
Sensor Elektronik arbeitet nicht über den Hautwiderstand
Kein Gegengewicht erforderlich
Moderater Kostenaufwand
Betrieb von 5WPM bis 50 WPMDie Paddle werden durch kapazitive Sensoren abgefragt.
Mit einem state-of-the-art-Chip und zusammen mit speziell entwickelter Software, messen die beiden Chips die genaue Kapazität auf jedem Paddle, in Bezug auf ihre unmittelbare Umgebung und das Gerät kalibriert sich beim Einschalten jedes Mal selbst. Dies wirkt sich auf ein hohes Maß an Zuverlässigkeit der Touch Paddle mit konstanter Leistung aus. Die Paddle werden in ihrer Leistungen nicht von Trockenheit, Feuchtigkeit oder Schmutzbelag beeinflusst.
Eine detaillierte deutscheBedienungsanleitung kann hier eingesehen werden.
Siehe auch P4 Touch Paddle Keyer.
Genaue Informationen zur Schaltung und weiterer Modelle erhälst du beiCW TOUCH KEYER.
 
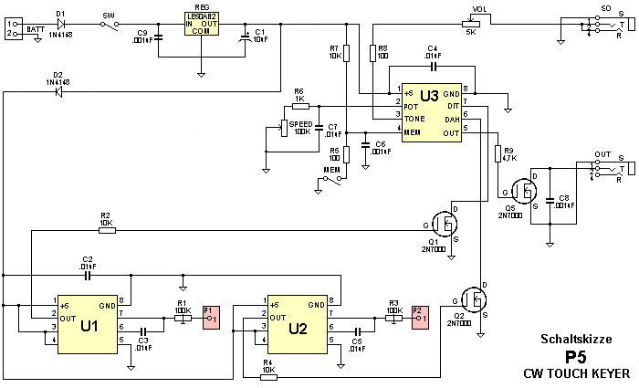
Schaltung

 

P5 Touch Paddle Keyer, Schaltskizze

 

Die Schaltung weist keine Besonderheiten auf. U1 und U2 sind spezielle Schaltkreise. U3 ist der mit dem Programmcode gebrannte PIC. P1 und P2 sind die Paddlesensoren.
Ich möchte noch auf die Einstellung der Paddleempfindlichkeitseinstellung hinweisen.
Da jede Person eine unterschiedliche Körperkapazität hat und die Paddle genau darauf reagieren, ist eine separate Einstellung notwenig. Dafür sind die SMD Einsteller R1 und R3 vorgesehen. Wichtig, die Empfindlichkeitseinstellung bei ausgeschaltetem Keyer vorzunehmen. Denn beim erneuten Einschalten kalibriert sich der Keyer entsprechned der Veränderungen immer wieder neu. Intelligente Elektronik!
 
Bestückte Platine

 

P5 Touch Paddle Keyer, bestückte Platine

 

P5 Touch Paddle Keyer, Lötseite

 

Die bestückte Platine mit den beiden Paddle.
 
Hinweise zum Bau und Details zur Konstruktion

 

Die fertig bestückte Platine ist voll funktionsfähig. Ich habe sie in ein Gehäuse 800 x 750 mm eingebaut. Die beiden Paddle haben einen dünnen Goldüberzug. Rechts unten das Speedpoti.
Auf der Rückseite die Buchsen für externe Spannungsversorgung, Tastausgang und NF-Poti für den internen Speeker.
Die beiden sichtbaren Verbindungsdrähte gehen einmal zum internen Speeker und zum Kommandotaster. Beide sind auf der Abdechungsschale auf der Oberseite befestigt.

 

P5 Touch Paddle Keyer, Blick ins Gehäuseinnere

 

Zur internen Spannungsversorgung ist eine 9 Volt Blockbatterie vorgesehn, die noch zwischen Platine und Rückwand passt. Damit bin ich vollkommen 'spanungsunabhängig'.

 

P5 Touch Paddle Keyer, mit 9V Blockbatterie

 

Frontseite des fertigen Keyers.

 

P5 Touch Paddle Keyer, Frontansicht

 

Rückseite des fertigen Keyers.

 

P5 Touch Paddle Keyer, Rückansicht

 

Fertig aufgebauter Keyer. Rechts ist der Drucktaster integriert, der zur Kommandosteuerung des Keyers dient.

 

P5 Touch Paddle Keyer, Fertiggerät
TOP